Länge eines Vektors berechnen

Du bist hier gelandet, weil du wissen willst, wie man die Länge eines Vektors berechnet. Gleich unterhalb siehst du einen Rechner. Gib deinen Vektor einfach dort ein und er zeigt dir die Lösung mit Rechenweg an. Falls dein Vektor mehr oder weniger als drei Elemente hat, kannst du die Eingabefelder mit den Buttons "Ich brauche mehr Felder für meinen Vektor" und "Ich will weniger Felder" entsprechend anpassen. Unter den Rechnern erkläre ich, wie mandie Länge von Vektoren berechnet. Was ihr gelernt habt könnt ihr anschließend mit den Übungsaufgaben testen. Viel Spass!

Rechner zum Berechnen der Länge eines Vektors

$$\vec{v} = $$

Die Länge eines Vektors berechnen

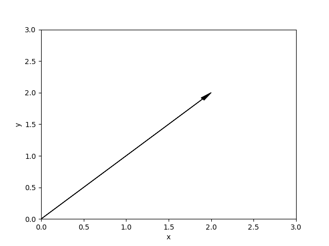
Die Länge eines beliebigen Vektors zu berechnen ist nicht schwer und in wenigen Sätzen erklärt. Deshalb sollten wir uns kurz die Zeit nehmen und uns kurz die mathematischen Begriffe anschauen. Stellen wir uns einen Vektor bildlich als Pfeil in einem Koordinatensystem vor, wie in der Abbildung unten, so ist die Länge des Vektors die Strecke zwischen dem Startpunkt bis zur Spitze des Pfeils. Diese Länge wird in der Mathematik auch als der Betrag $ \lvert \vec{v}\rvert $ eines Vektors $ \vec{v} $ bezeichnet.

So das war es auch schon mit den Begrifflichkeiten. Jetzt zeige ich dir wie man die Länge eines Vektors berechnet. Bleiben wir mal bei der ersten Abbildung unten.

Laenge Vekor 1s

Wie man unschwer an der x-Achse ablesen kann, ist dieser Vektor 2 Einheiten lang. Schwieriger wird es aber bei dem Vektor in der nächsten Abbildung die Länge zu bestimmen.

Satz des Pythagoras

In diesem Beispiel kann man die Länge des Vektors nicht mehr einfach die Länge des Vektors an den Koordinatenachsen ablesen. Kein Grund in Panik zu verfallen. Die Länge solcher Vektoren kann man ganz einfach mit dem Satz des Pythagoras berechnen. Dafür denkt man sich den Vekor einffach als Hypotenuse eines Dreiecks. Schau einfach mal das nächste Bild an, dann verstehst du sicherlich was ich meine. Satz des Pythagoras Die gestrichelten Linien sind die beiden Katheden und einen rechten Winkel haben wir auch. Somit haben wir alles um den Satz des Pythagoras anzuwenden. Zur Erinnerung, der Satz des Pythagoras lautet folgendermaßen: $$ c = \sqrt{a^2 + b^2} $$ Wobei c die Länge unseres Vektors ist und a und b sind die beiden Katheden. Die Länge der beiden Katheden können wir einfach aus dem Koordinatensystem ablesen. Sie sind jeweils 2 Einheiten lang. damit haben wir: $$ c = \sqrt{2^2 + 2^2} = \sqrt{8}$$ Unser Vektor ist somit 8 Einheiten lang. Diese Rechnung klappt übrigens nicht nur bei 2 dimensionalen Vektoren, sondern bei allen Vektoren. ZHier das Beispiel eines 3-dimensionalen Vektors: $$ \vec{v} = \begin{pmatrix} 1 \\2 \\2 \end{pmatrix} $$ $$ \lvert \vec{v}\rvert = \sqrt{1^2 + 2^2 + 2^2} = \sqrt{9} = 3 $$ Der Vektor ist somit 3 Einheiten lang.

Ich hoffe, du hast nun verstanden, wie man die Länge von Vektoren berechnet. Falls nicht schaue dir mal die Übungsaufgaben unten und die entsprechenden Lösungen an oder spiele ein wenig mit dem Rechner herum. Viel Spass!

Übungsaufgaben Länge von Vektoren berechnen

$$ v = \begin{pmatrix} -3 \\4 \end{pmatrix} $$ $$ \lvert v\rvert = \sqrt{-3^2 + 4^2} = \sqrt{25} = 5 $$

$$ v = \begin{pmatrix} 9 \\4 \\1 \\1 \\1 \end{pmatrix} $$ $$ \lvert v\rvert = \sqrt{9^2 + 4^2 + 1^2 + 1^2 +1^2} = \sqrt{100} = 10 $$

$$ v = \begin{pmatrix} -6 \\ -3 \\6 \end{pmatrix} $$ $$ \lvert v\rvert = \sqrt{-6^2 + -3^2 + 6^2} = \sqrt{81} = 9 $$